+82-2-557-6677

New Seoul

Directions to Our Office

Patent Application/Registration

Domestic

Design

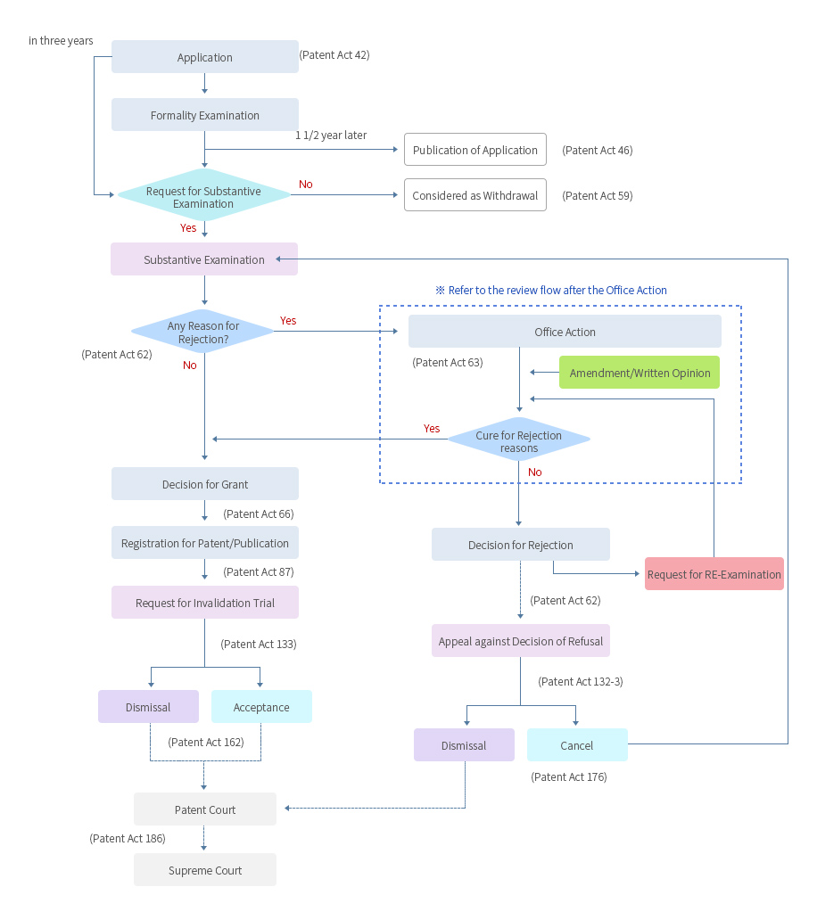
Application ⇒ Registration Procedure Flow Diagram

New Seoul
International

- Counseling
- Patent Search
- Patent Prosecution
- Recording of transfer and assignment
- Reexamination and Invalidation
- Infringement
- Training
- Management of annuities